首页 > 通知公告 > 正文

通知公告

关于烟台理工学院楼宇、亭阁及道路命名工作的通知

时间:2021-10-13   作者:   编辑:   文章来源:   点击:[]

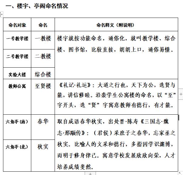
为加强校园文化建设,提升校园文化品位,凝练校园文化底蕴,充分发挥环境育人功能。2021年6月,学校启动了校园楼宇命名工作。经过广泛征集、深入调研、总结凝练,已确定了校内楼宇亭阁及道路的名称,并经校长办公会议审议通过。

现将命名结果和释义予以公布,请各单位按照本通知要求做好宣传工作,希望广大师生了解并广为使用。

党委宣传部

2021年10月12日

Copyright©2020  烟台理工学院版权所有     传真:0535-6915078   招生咨询:0535-6915009  鲁ICP备17042781号-3    鲁公网安备 37061302000005号